arrow_backBACK TO BLOG
Difference between Sound Engineering & Music Production
One Simple explanation is that Music Production courses aims at teaching you to produce and make music while Sound Engineering is aimed at teaching you to record and mix music.
The Music Production courses are designed at creating Music Producers who can create music for a wide variety of formats including films, radio, television, games, independent music, etc., The Music Production programs show you how to put down and convert your musical ideas into digital tracks on a computer, using a unique and powerful DAW (Digital Audio Workstation) alongside with a wide range of digital instruments and effects. You will taught from the scratch of making a beat to creating samples and generating sounds of musical instruments in align to your music composition. You will also be given knowledge about different genres of music, music styles, song-forms, sight reading, music analysis, listening skills, instrumentation & arrangements.
On the other hand Sound Engineering is about the technical aspects of making your produced music to sound good. You will be taught form the basic modules of sound, acoustics , recording theory, miking techniques, mixing , mastering, about analog and digital mixers and every other hardware related to sound. Sound engineers work alongside musicians to develop sounds that will make a song or album into what the artist or producer is envisioning. Sound engineers are trained to work on the technical aspect of a recording, such as mixing any tracks that have been created or produced by musicians. Sound Engineering teaches you to hook up the recording devices connected to each instrument and microphone to capture the sounds and music. They also ensure that no sound interference occurs on a recording and have a good knowledge of the ins and outs of the recording studio. On the later part you are trained to work on different platforms such as recording studio, radio stations, Live Sound shows, Broadcasting Stations, Acoustic Consultants etc.,
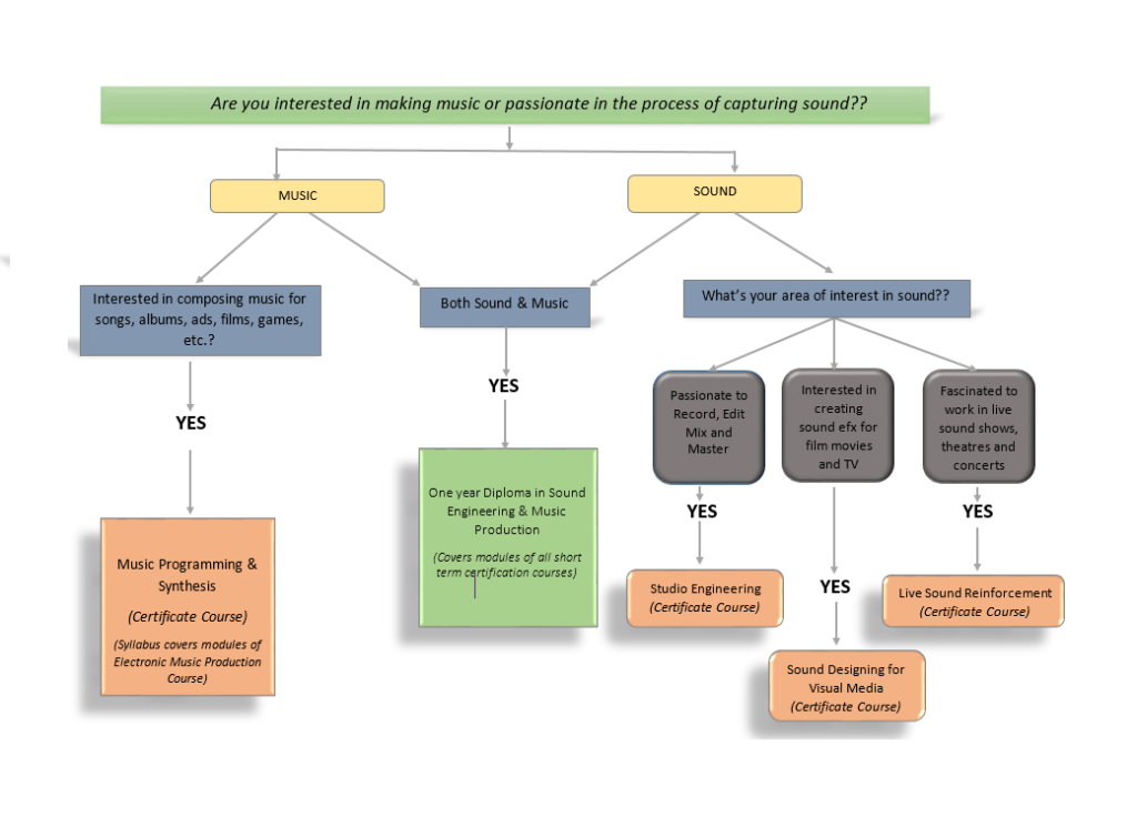
Check out the below chart to make things clearer which will help you to get some clarity about the different courses and subjects related to Sound Engineering & Music Production courses.
We also provide Certificate Courses on DAW Softwares such as Avid Pro Tools, Apple Logic Pro X , Steinberg Cubase, Ableton Live & Studio One Presonus.
We exclusively provide training and certification on Mixing and Mastering courses too.
For more details about our courses check the following link /https://www.soundpointpro.com/
